Un diagrama de flujo o de procesos de sistema representa el modo en que los datos fluyen en un sistema. Por lo general, se usan en el mundo de las finanzas. Con un diagrama de flujo de productos se visualiza el proceso de creación del producto y su orden secuencial.
Antes de construir un diagrama de procesos o de flujo, debes tener en cuenta los siguientes pasos sugeridos:
- Paso 1: Hacer un listado de las actividades.
- Paso 2: Identificar si existen puntos de decisión.
- Paso 3: Dibujar la secuencia de actividades.
- Paso 4: Añadir entradas y salidas.
- Paso 5: Revisión final.
Para realizar un diagrama de procesos o de flujo, debemos tener en cuenta la nomenclatura de base:
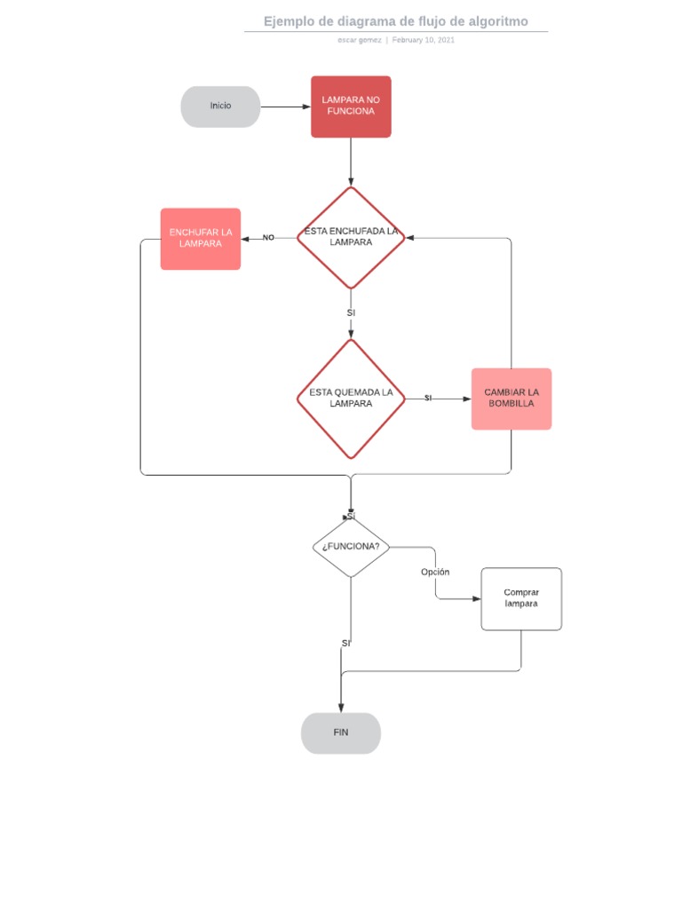
Como resultado obtenemos un diagrama que define la ruta de trabajo que debemos realizar sobre un sistema. Por ejemplo, el siguiente diagrama representa el proceso de encendido de una lámpara:
Para tener mayor claridad sobre cómo se realiza un diagrama de flujo, puedes apoyarte del siguiente video:
ACTIVIDAD COLABORATIVA
De acuerdo a las indicaciones y explicaciones del docente y las consultas bibliográficas, construye en hojas de block los siguientes diagramas de procesos:
- Un diagrama que avise si un estudiante aprobó el año escolar o no, teniendo en cuenta el promedio de notas de los cuatro periodos.
- Un diagrama que defina el proceso de salida de estudiantes en la institución. La hora de salida oficial es las 02:45pm.
- Un diagrama que defina si un padre de familia deja salir a su hijo al parque, en caso de haber cumplido con el aseo de la casa.
- Un diagrama que explique los pasos para retirar dinero de un cajero automático si el dueño tiene dinero suficiente, en caso contrario, el sistema arrojará un mensaje de "saldo insuficiente".
Para enviar el formato digital, primero debe guardar el documento con el nombre y apellido de los integrantes del grupo y seleccionar el espacio del curso al que corresponde:
